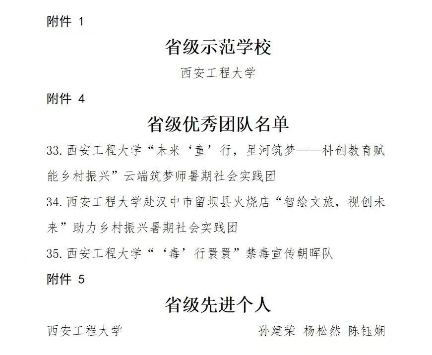
近日,省委宣传部、省委文明办、省委教育工委、团省委、省学联等对2023年陕西省大中专学生志愿者暑期文化科技卫生“三下乡”社会实践活动进行表彰,beat365荣获省级示范学校、优秀团队、先进个人等多项荣誉,取得丰硕的实践成果。
为进一步鼓励大学生自觉担当重任,深入基层一线,坚守问题导向,深化调查研究,校团委等相关部门和学院精心设计、周密安排,开展了以“喜迎二十大 永远跟党走 奋进新征程 青年勇担当”为主题的2023年暑期社会实践活动,将社会实践与思政教育、劳动教育、专业学习、就业创业有机融合,统筹设计“学思践悟二十大,青春奋进新征程”“追随领袖足迹,感悟发展新篇”“助力乡村振兴,建设美丽乡村”“聚焦科创前沿,立志争当一流”等四大类、12个专项,积极构建“三下乡”“返家乡”“云实践”紧密结合的立体实践课堂。全校77支校级重点实践团队、一千多支立项团队,其中24支团队入选包括“两弹一星”、“推普助力乡村振兴”、“防核治核,志愿有我”等在内的中省专项实践项目,一万余名学生,近300名专业教师、学工干部通过“线上+线下”、“集中+分散”的形式,依托72个实践基地,奔赴祖国各地开展实践调研。实践活动受到学习强国、人民网、中国青年网、中国大学生网、中国大学生在线等媒体报道近千次。
下一步,学校将持续总结经验,提炼优秀做法,不断创新实践模式、丰富实践内容、提升实践效能,鼓励青年立志做有理想、敢担当、能吃苦、肯奋斗的新时代好青年,继续积极响应号召,在社会实践活动中把爱国情、强国志、报国行自觉融入新时代追梦征程,为实现中华民族伟大复兴的中国梦汇聚起磅礴的青春力量。(撰稿:谢霈 审稿:刘俊富)

