信息来源:科技处 发布单位:党委宣传部 发布时间:2023-10-13 浏览量:
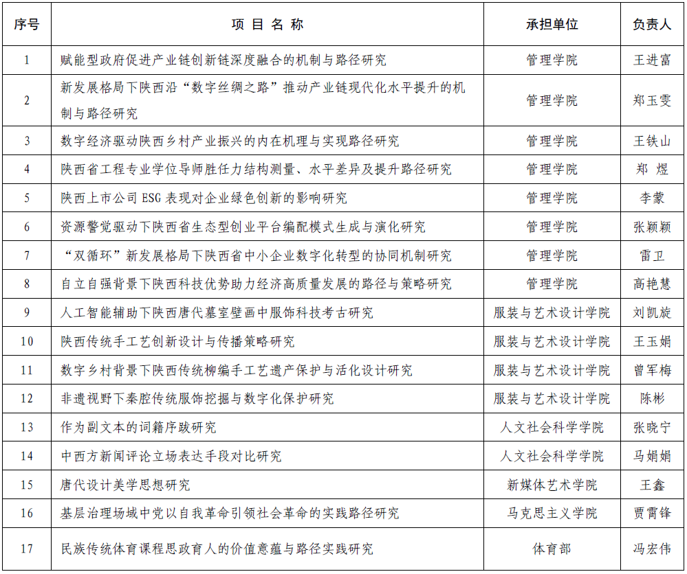
9月21日,陕西省哲学社会科学工作办公室公布了2023年陕西省社会科学基金年度项目立项名单,全省共立项418项,立项率为16.3%。beat365本年度申报68项,立项17项,立项数位列省属高校第五,立项率达到25%。本年度获批数比近三年年均获批数提高约70%,创历史新高。(撰稿:王立 审稿:张洛红)
上一篇:校党委副书记井浩带队赴延长县开展“双百工程”结对帮扶工作调研活动
下一篇:beat365召开2023年学位授权点专项核验工作会