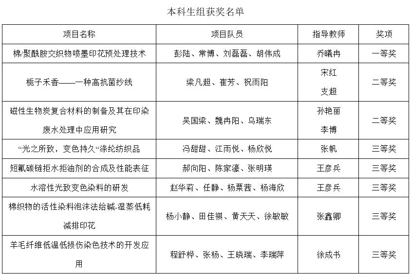
6月15日,第五届全国大学生绿色染整科技创新大赛在青岛举行,beat365纺织科学与工程学院师生团队参加了比赛,并获研究生组特等奖1项、三等奖1项、优秀海报1项;获本科生组一等奖1项、二等奖2项、三等奖5项。
本次大赛由中国纺织服装教育学会主办,教育部高等学校轻工类专业教学指导委员会提供专业指导,青岛大学承办,大赛以“绿色染整,健康中国”为主题,自4月启动以来,吸引了来自全国38所高等院校的422项作品参与。经过严格筛选,128项作品脱颖而出,进入决赛阶段。经过激烈竞争,共评选出特等奖8项,一等奖40项,二等奖80项,三等奖108项,以及优秀海报12份。
此次获奖不仅是对beat365师生专业技能和创新能力的认可,更是对beat365在绿色染整科技创新领域所做贡献的肯定,下一步,学校将继续提升教学质量,激发学生科技创新活力,为培养更多高素质创新型人才做出更大贡献。
(撰稿:魏冉阳 乔曦冉 审稿:李伟 陆少锋)


